近年来多重耐药细菌的迅速传播已演变成为全球性的医疗危机,临床上常见的高毒力、高耐药性致病菌如屎肠球菌(E. faecium)、金黄色葡萄球菌(S. aureus)、肺炎克雷伯菌(K. pneumoniae)、鲍曼不动杆菌(A. baumannii)、铜绿假单胞菌(P. aeruginosa)和肠杆菌属(Enterobacter spp.),因其能“逃脱”传统抗生素的治疗而被称为“ESKAPE”菌。在全球范围内,ESKAPE菌是医院感染的主要原因,世界卫生组织将它们定义为需要关键/高度优先应对的病原体,这6种病菌中有2种为革兰氏阳性菌,4种为革兰氏阴性菌。相比革兰氏阳性菌,革兰氏阴性菌由于更复杂的细胞壁结构和高度活跃的外排泵系统,导致其更易产生耐药性。目前,新抗生素的开发速度远远滞后于细菌耐药性的发展速度,已超过50年无新的抗生素类别被批准用于治疗革兰氏阴性细菌感染。因此,亟需研发具有高选择抗菌活性且不易引发耐药的新型抗菌剂,以应对广泛蔓延的革兰氏阴性ESKAPE菌感染。
西北工业大学柔性电子研究院黄维院士李鹏教授课题组长期聚焦于应对耐药菌感染的生物材料与柔性器件研究,近期该课题组合成了一类新型含氟两亲性阳离子聚合物,其能够选择性地杀灭多重耐药的革兰氏阴性ESKAPE病原体,同时延缓耐药性的产生。受具有阳离子两亲性结构的天然抗菌肽启发,该课题组利用可逆加成-断裂链转移聚合技术(RAFT)合成了一系列含氟两亲性阳离子聚合物,通过可控聚合调控阳离子单体(2-氨基乙基甲基丙烯酸酯盐酸盐,AEMA;2-(二甲氨基)乙基甲基丙烯酸酯,DMAEMA)和疏水单体(2,2,3,3,4,4,4-七氟丁基甲基丙烯酸酯,HFBMA)之间的配比,优化分子生物活性(图1)。相比传统的疏水烷基,含氟基团具有更优的疏水、疏油以及生物相容性,可提升阳离子聚合物的抗菌活性并降低溶血性。这项研究表明,PAmHFn系列聚合物具有广谱抗菌性能,而PDmHFn系列聚合物则具有针对革兰氏阴性菌的选择杀菌性,可有效杀灭多种革兰氏阴性ESKAPE耐药菌株,同时具有良好的哺乳动物细胞相容性和低溶血性,为革兰氏阴性菌感染的治疗药物研发提供了一种新的研究思路。

图1:含氟两亲性阳离子抗菌聚合物的合成和设计,所合成的PAmHFn系列聚合物具有广谱杀菌性,PDmHFn系列聚合物具有革兰氏阴性菌选择杀菌性
研究结果表明,共聚物中含氟链段的增加,能够显著提升两亲性阳离子抗菌聚合物的抗菌能力。其中,最优的含氟两亲性聚合物(PD45HF5)对于多重耐药革兰氏阴性ESAKPE病原体的最小抑菌浓度可低至4-32μg/mL,甚至对于多重耐药的鲍曼不动杆菌(multidrug resistance A.baumannii,MDRAB)和产超广谱β-内酰胺酶肠杆菌(extended-spectrumβ-lactam E. coli,ESBL-EC)抗菌性能(最小抑菌浓度可低至4μg/mL)优于一线抗生素左氧氟沙星。最优的PD45HF5聚合物不仅对多重耐药革兰氏阴性的ESKAPE病原体具有高效的抗菌活性,同时对哺乳动物细胞表现出较低的细胞毒性(半溶血浓度>4096μg/mL),细胞选择性(半溶血浓度/最小抑菌浓度)超过1000(图2)。

图2:PAmHFn和PDmHFn的细胞选择性。a-b: PAmHFn对于实验室标准和临床耐药ESAKPE病原体的细胞选择性;c-d: PDmHFn对于实验室标准和临床耐药革兰氏阴性ESAKPE病原体的细胞选择性。
为了研究两亲性含氟阳离子聚合物的抗菌机理,膜去极化结果表明两亲性含氟聚合物可穿透细菌细胞膜,从而释放出较强的荧光信号。同时当两亲性含氟聚合物与细菌共孵育后,细胞膜表面出现了不同程度的褶皱、凹陷甚至穿孔,综上实验结果证实两亲性含氟聚合物主要以膜破坏的机制发挥抗菌作用(图3)。

图3:PAmHFn和PDmHFn的抗菌机理。a-b: PAmHFn和PDmHFn的膜去极化作用;c: PA40HF10、PD45HF5和左氧氟沙星对ESBL-EC的细菌杀伤动力学;d-e:细菌与不同聚合物共孵育后的形貌变化。
此外,两亲性含氟聚合物在延缓耐药性方面也展现出突出的优点。在连续传代培养超过100代的条件下,ESBL-EC对传统抗生素左氧氟沙星产生了明显的耐药性,而在同样条件下未对两亲性含氟聚合物产生耐药性。为了研究PD45HF5的革兰氏选择性抗菌性能,该课题组利用脂多糖抑制试验进行了探索。与革兰氏阳性菌不同,脂多糖作为革兰氏阴性菌外膜的独特组成部分,结果表明PD45HF5与脂多糖共孵育会以浓度依赖性方式对其抗菌效果造成显著影响,这可能归因于PD45HF5与革兰氏阴性菌表面的脂多糖具有一定的亲和作用。因此PD45HF5更易与革兰氏阴性菌的脂多糖进行结合,从而具有针对革兰氏阴性菌的选择杀菌性(图4)。

图4:细菌耐药性测试和脂多糖抑制实验结果。
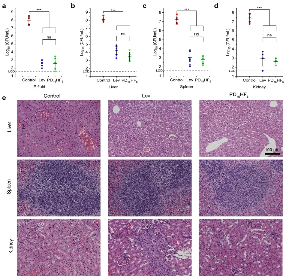
该课题组进一步评估了最优PD45HF5的体内抗感染疗效,结果表明在伤口感染和腹膜炎动物模型中均显示出相当于抗生素的体内治疗效果,其显著降低了感染部位的细菌负荷,展示了其在抗革兰氏阴性耐药菌感染方面的治疗潜力(图5)。综上,含氟两亲性聚合物可作为一种有前景的抗菌剂以特异性针对多重耐药革兰氏阴性的ESKAPE细菌感染,在缓解耐药性方面具有巨大潜力。

图5:体内腹膜炎感染模型。a-d:腹腔积液、肝、脾、肾中细菌计数;e:不同材料处理后腹部器官的苏木精-伊红染色染色图像。
相关工作以Fluoroamphiphilic polymers exterminate multidrug-resistant Gram-negative ESKAPE pathogens while attenuating drug resistance为题发表在Science Advances上。西北工业大学柔性电子研究院李鹏教授为本文通讯作者,2023届博士生毕业生周倩和2022届硕士毕业生李琨鹏为共同第一作者。该工作得到了国家自然科学基金,陕西省自然科学基础研究计划等项目的支持。
论文信息:
Qian Zhou†, Kunpeng Li†, Kun Wang, Weilin Hong, Jingjie Chen, Jin Chai, Luofeng Yu, Zhangyong Si, Peng Li*. Fluoroamphiphilic polymers exterminate multidrug-resistant Gram-negative ESKAPE pathogens while attenuating drug resistance. Science Advances, 2024, 10(35), eadp6604.
文章链接:https://www.science.org/doi/10.1126/sciadv.adp6604
(文字:周倩、刘亚妮;审核:王学文)